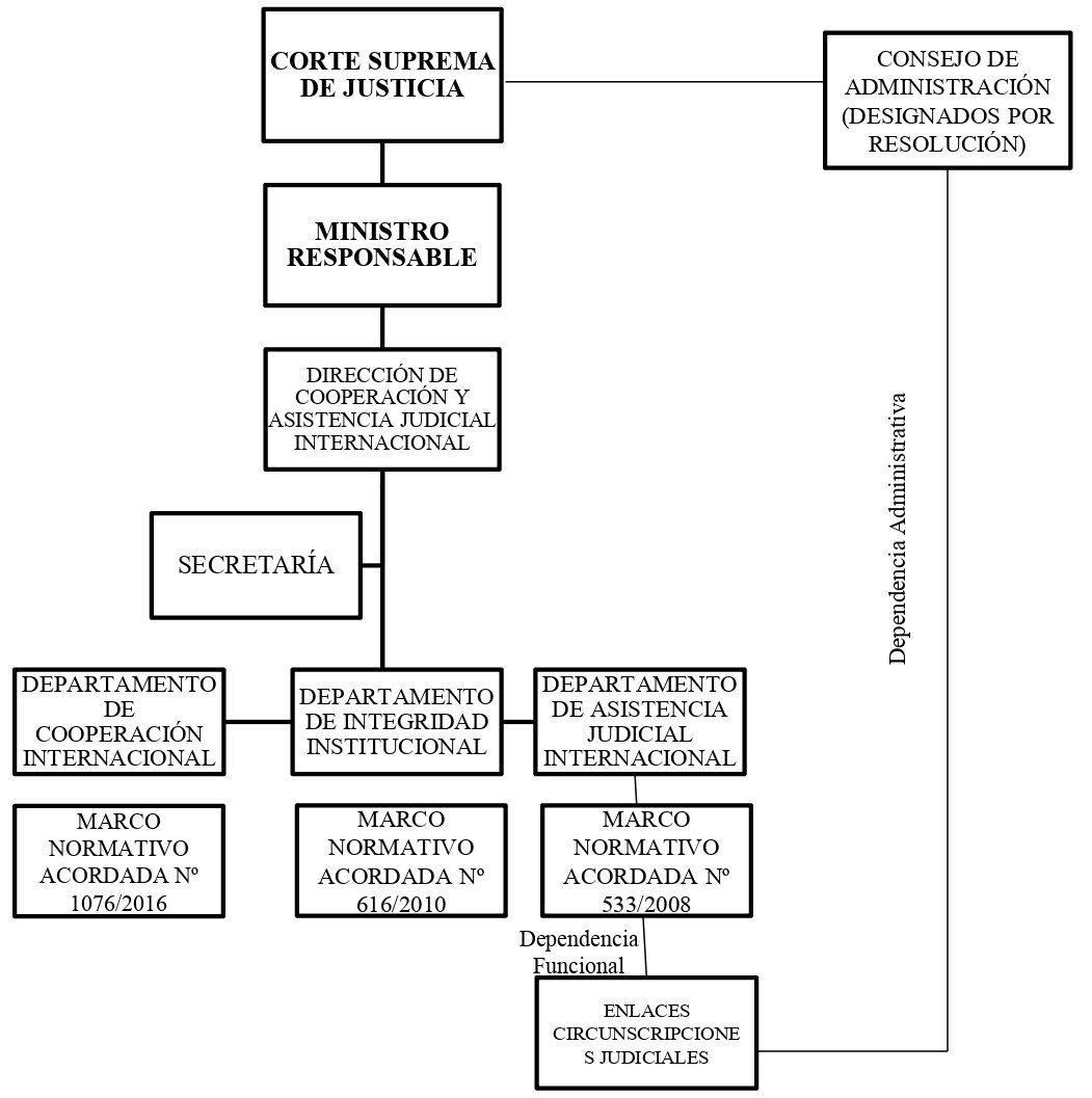
Acordada N° 1080 en la cual se Rectifica el Anexo N° 1079 del 31 de mayo del 2016 y que contine la estructura orgánica de esta dependencia.
Descarga de archivos
-

Acordada 1080
[Abrir] [Descargar]
479 Kb
Acordada N° 1080 en la cual se Rectifica el Anexo N° 1079 del 31 de mayo del 2016 y que contine la estructura orgánica de esta dependencia.

Acordada 1080
479 Kb